湖南信息网 > 热点信息 > 正文
国务院印发《“十四五”中医药发展规划》
网络整理 2025-09-01 12:33(原标题:国务院印发《“十四五”中医药发展规划》)
国务院办公厅印发“十四五”中医药发展规划的通知。目标到2025年,中医药健康服务能力明显增强,中医药高质量发展政策和体系进一步完善,中医药振兴发展取得积极成效,在健康中国建设中的独特优势得到充分发挥。
规划提出,扩大中医药国际贸易。大力发展中医药服务贸易,高质量建设国家中医药服务出口基地。推动中医药海外本土化发展,促进产业协作和国际贸易。鼓励发展“互联网+中医药贸易”。逐步完善中医药“走出去”相关措施,开展中医药海外市场政策研究,助力中医药企业“走出去”。推动中药类产品海外注册和应用。
规划提出,完善中医药价格和医保政策。建立以临床价值和技术劳务价值为主要依据、体现中医药特点的中医医疗服务卫生技术评估体系,优化中医医疗服务价格政策。在医疗服务价格动态调整中重点考虑中医医疗服务项目。医疗机构炮制使用的中药饮片、中药制剂实行自主定价,符合条件的按程序纳入基本医疗保险支付范围。改善市场竞争环境,引导形成以质量为导向的中药饮片市场价格机制。将符合条件的中医医疗服务项目和中药按程序纳入基本医疗保险支付范围。探索符合中医药特点的医保支付方式,遴选和发布中医优势病种,鼓励实行中西医同病同效同价。一般中医诊疗项目可继续按项目付费。继续深化中医药参与按床日付费、按人头付费等研究。支持保险公司、中医药机构合作开展健康管理服务,鼓励商业保险机构开发中医治未病等保险产品。
“十四五”中医药发展规划全文如下
为贯彻落实党中央、国务院关于中医药工作的决策部署,明确“十四五”时期中医药发展目标任务和重点措施,依据《中华人民共和国国民经济和社会发展第十四个五年规划和2035年远景目标纲要》,制定本规划。
一、规划背景
“十三五”期间,中医药发展顶层设计加快完善,政策环境持续优化,支持力度不断加大。2017年,中医药法施行。2019年,中共中央、国务院印发《关于促进中医药传承创新发展的意见》,国务院召开全国中医药大会。中医药服务体系进一步健全,截至2020年底,全国中医医院达到5482家,每千人口公立中医医院床位数达到0.68张,每千人口卫生机构中医类别执业(助理)医师数达到0.48人,99%的社区卫生服务中心、98%的乡镇卫生院、90.6%的社区卫生服务站、74.5%的村卫生室能够提供中医药服务,设置中医临床科室的二级以上公立综合医院占比达到86.75%,备案中医诊所达到2.6万家。中医药传承发展能力不断增强,中医药防控心脑血管疾病、糖尿病等重大慢病及重大传染性疾病临床研究取得积极进展,屠呦呦研究员获得国家最高科学技术奖,中医药人才培养体系持续完善,中成药和中药饮片产品标准化建设扎实推进,第四次全国中药资源普查基本完成,公民中医药健康文化素养水平达20.69%。中医药开放发展取得积极成效,已传播到196个国家和地区,中药类商品进出口贸易总额大幅增长。特别是新冠肺炎疫情发生以来,坚持中西医结合、中西药并用,中医药全面参与疫情防控救治,作出了重要贡献。
当前,全球新冠肺炎疫情仍处于大流行状态,新发传染病不断出现,我国慢性病发病率总体呈上升趋势,传统传染病防控形势仍然严峻。随着经济社会发展和生活水平提高,人民群众更加重视生命安全和健康质量,健康需求不断增长,并呈现多样化、差异化特点。有效应对多种健康挑战、更好满足人民群众健康需求,迫切需要加快推进中医药事业发展,更好发挥其在健康中国建设中的独特优势。同时也应看到,中医药发展不平衡不充分问题仍然突出,中医药优质医疗服务资源总体不足,基层中医药服务能力仍较薄弱,中西医协同作用发挥不够,中医药参与公共卫生和应急救治机制有待完善,传承创新能力有待持续增强,中药材质量良莠不齐,中医药特色人才培养质量仍需提升,符合中医药特点的政策体系需进一步健全。
二、总体要求
(一)指导思想。以习近平新时代中国特色社会主义思想为指导,深入贯彻党的十九大和十九届历次全会精神,统筹推进“五位一体”总体布局,协调推进“四个全面”战略布局,认真落实党中央、国务院决策部署,坚持稳中求进工作总基调,立足新发展阶段,完整、准确、全面贯彻新发展理念,构建新发展格局,坚持中西医并重,传承精华、守正创新,实施中医药振兴发展重大工程,补短板、强弱项、扬优势、激活力,推进中医药和现代科学相结合,推动中医药和西医药相互补充、协调发展,推进中医药现代化、产业化,推动中医药高质量发展和走向世界,为全面推进健康中国建设、更好保障人民健康提供有力支撑。
(二)基本原则。
坚持以人民为中心。把人民群众生命安全和身体健康放在第一位,加强服务体系和人才队伍建设,提升中医药服务能力,充分发挥中医药在治未病、重大疾病治疗、疾病康复中的重要作用,全方位全周期保障人民健康。
坚持遵循发展规律。正确把握继承与创新的关系,坚持中医药原创思维,坚持创造性转化、创新性发展,注重利用现代科学技术和方法,深入发掘中医药精华,在创新中形成新特色新优势,促进中医药特色发展。
坚持深化改革创新。破除体制机制和政策障碍,完善政策举措和评价标准体系,持续推进中医药领域改革创新,建立符合中医药特点的服务体系、服务模式、管理模式、人才培养模式,推动中医药事业和产业高质量发展。
坚持统筹协调推进。坚持中西医并重,提升中西医结合能力,促进优势互补,共同维护人民健康。统筹谋划推进中医药服务、人才、传承创新、产业、文化、开放发展、深化改革等工作,形成促进中医药事业发展的合力。
发展目标。到2025年,中医药健康服务能力明显增强,中医药高质量发展政策和体系进一步完善,中医药振兴发展取得积极成效,在健康中国建设中的独特优势得到充分发挥。
——中医药服务体系进一步健全。融预防保健、疾病治疗和康复于一体的中医药服务体系逐步健全,中医药基层服务能力持续提升,中西医结合服务水平不断提高,中医药参与新发突发传染病防治和公共卫生事件应急处置能力显著增强。
——中医药特色人才建设加快推进。中医药教育改革深入推进,具有中医药特色的人才培养模式逐步完善,人才成长途径和队伍结构持续优化,队伍素质不断提升,基层中医药人才数量和质量进一步提高。
——中医药传承创新能力持续增强。中医药传承创新体系进一步健全,有利于传承创新的政策机制逐步完善,基础理论和重大疾病防治研究取得积极进展,临床与科研结合更为紧密,多学科融合创新持续推进。
——中医药产业和健康服务业高质量发展取得积极成效。中药材质量水平持续提升,供应保障能力逐步提高,中药注册管理不断优化,中药新药创制活力增强。中医药养生保健服务有序发展,中医药与相关业态持续融合发展。
——中医药文化大力弘扬。中医药文化产品和服务供给更为优质丰富,中医药博物馆事业加快发展,文化传播覆盖面进一步拓宽,公民中医药健康文化素养水平持续提高,中医药文化影响力进一步提升。
——中医药开放发展积极推进。中医药积极参与重大传染病防控国际合作,助力构建人类卫生健康共同体的作用更加显著。中医药高质量融入“一带一路”建设,国际交流不断深化,服务贸易积极发展。
——中医药治理水平进一步提升。中医药领域改革持续深化,遵循中医药发展规律的治理体系逐步完善,中医药信息化、综合统计、法治、监管等支撑保障不断加强,中医药治理水平持续提升。
主要发展指标
三、主要任务
(一)建设优质高效中医药服务体系。
1.做强龙头中医医院。依托综合实力强、管理水平高的中医医院,建设一批国家中医医学中心,在疑难危重症诊断与治疗、高层次中医药人才培养、高水平研究与创新转化、解决重大公共卫生问题、现代医院管理、传统医学国际交流等方面代表全国一流水平。将全国高水平中医医院作为输出医院,推进国家区域医疗中心建设项目,在优质中医药资源短缺或患者转外就医多的省份设置分中心、分支机构,促进优质中医医疗资源扩容和均衡布局。
2.做优骨干中医医院。加强各级各类中医医院建设,强化以中医药服务为主的办院模式和服务功能,规范科室设置,推进执行建设标准,补齐资源配置不平衡的短板,优化就医环境,持续改善基础设施条件。建设一批中医特色重点医院。提升地市级中医医院综合服务能力。支持中医医院牵头组建医疗联合体。
3.做实基层中医药服务网络。实施基层中医药服务能力提升工程“十四五”行动计划,全面提升基层中医药在治未病、疾病治疗、康复、公共卫生、健康宣教等领域的服务能力。持续加强县办中医医疗机构建设,基本实现县办中医医疗机构全覆盖。加强基层医疗卫生机构中医药科室建设,力争实现全部社区卫生服务中心和乡镇卫生院设置中医馆、配备中医医师,100%的社区卫生服务站和80%以上的村卫生室能够提供中医药服务。实施名医堂工程,打造一批名医团队运营的精品中医机构。鼓励有资质的中医专业技术人员特别是名老中医开办中医诊所。鼓励有条件的中医诊所组建家庭医生团队开展签约服务。推动中医门诊部和诊所提升管理水平。
4.健全其他医疗机构中医药科室。强化综合医院、专科医院和妇幼保健机构中医临床科室、中药房建设,有条件的二级以上公立综合医院设立中医病区和中医综合治疗区。鼓励社会办医疗机构设置中医药科室。
(二)提升中医药健康服务能力。
1.彰显中医药在健康服务中的特色优势。
提升疾病预防能力。实施中医药健康促进行动,推进中医治未病健康工程升级。开展儿童青少年近视、脊柱侧弯、肥胖等中医适宜技术防治。规范二级以上中医医院治未病科室建设。在各级妇幼保健机构推广中医治未病理念和方法。继续实施癌症中西医结合防治行动,加快构建癌症中医药防治网络。推广一批中医治未病干预方案,制定中西医结合的基层糖尿病、高血压防治指南。在国家基本公共卫生服务项目中优化中医药健康管理服务,鼓励家庭医生提供中医治未病签约服务。持续开展0—36个月儿童、65岁以上老年人等重点人群的中医药健康管理,逐步提高覆盖率。
增强疾病治疗能力。开展国家中医优势专科建设,以满足重大疑难疾病防治临床需求为导向,做优做强骨伤、肛肠、儿科、皮肤科、妇科、针灸、推拿及脾胃病、心脑血管病、肾病、肿瘤、周围血管病等中医优势专科专病,巩固扩大优势,带动特色发展。制定完善并推广实施一批中医优势病种诊疗方案和临床路径,逐步提高重大疑难疾病诊疗能力和疗效水平。加强中药药事管理,落实处方专项点评制度,促进合理使用中药。鼓励依托现有资源建设中医医疗技术中心,挖掘整理并推广应用安全有效的中医医疗技术。大力发展中医非药物疗法,充分发挥其在常见病、多发病和慢性病防治中的独特作用。加强护理人员中医药知识与技能培训,开展中医护理门诊试点。
强化特色康复能力。实施中医药康复服务能力提升工程。依托现有资源布局一批中医康复中心,二级以上中医医院加强康复(医学)科建设,康复医院全部设置传统康复治疗室,其他提供康复服务的医疗机构普遍能够提供中医药服务。探索有利于发挥中医药优势的康复服务模式。促进中医药、中华传统体育与现代康复技术融合,发展中国特色康复医学。针对心脑血管病、糖尿病、尘肺病等慢性病和伤残等,制定推广中医康复方案,推动研发中医康复器具。大力开展培训,推动中医康复技术进社区、进家庭、进机构。
2.提升中医药参与新发突发传染病防治和公共卫生事件应急处置能力。
完善中医药参与应急管理的制度。在传染病防治法、突发公共卫生事件应对法等法律法规制修订中,研究纳入坚持中西医并重以及中西医结合、中西药并用、加强中医救治能力建设等相关内容,推动建立有效机制,促进中医药在新发突发传染病防治和公共卫生事件应急处置中发挥更大作用。
加强中医药应急救治能力建设。依托高水平三级甲等中医医院,建设覆盖所有省份的国家中医疫病防治基地,依托基地组建中医疫病防治队伍,提升中医紧急医学救援能力。三级公立中医医院和中西医结合医院(不含中医专科医院)全部设置发热门诊,加强感染性疾病、急诊、重症、呼吸、检验等相关科室建设,提升服务能力。
强化中医药应急救治支撑保障。加强中医药应急科研平台建设,合理布局生物安全三级水平实验室。加大国家中医药应对重大公共卫生事件和疫病防治骨干人才培养力度,形成人员充足、结构合理、动态调整的人才库,提高中医药公共卫生应急和重症救治能力。完善中药应急物资保障供应机制。
3.发展少数民族医药。加强少数民族医医疗机构建设,提高民族地区基层医疗卫生机构少数民族医药服务能力。改善少数民族医医院基础设施条件,加强少数民族医医院专科能力、制剂能力和信息化能力建设。建立符合少数民族医医疗机构自身特点和发展规律的绩效评价指标体系。加大少数民族医药防治重大疾病和优势病种研究力度,有效传承特色诊疗技术和方法。鼓励和扶持少数民族医药院校教育、师承教育和继续教育。加大对少数民族医药的传承保护力度,持续开展少数民族医药文献抢救整理工作,推动理论创新和技术创新。
4.提高中西医结合水平。
推动综合医院中西医协同发展。在综合医院推广“有机制、有团队、有措施、有成效”的中西医结合医疗模式,将中医纳入多学科会诊体系,加强中西医协作和协同攻关,制定实施“宜中则中、宜西则西”的中西医结合诊疗方案。将中西医协同发展工作纳入医院评审和公立医院绩效考核。推动三级综合医院全部设置中医临床科室,设立中医门诊和中医病床。打造一批中西医协同“旗舰”医院、“旗舰”科室,开展重大疑难疾病、传染病、慢性病等中西医联合攻关。
加强中西医结合医院服务能力建设。建立符合中西医结合医院特点和规律的绩效评价指标体系,修订中西医结合医院工作指南。加强中西医结合医院业务用房等基础设施建设,强化设备配置。开展中西医结合学科和专科建设,促进中西医联合诊疗模式改革创新。
提升相关医疗机构中医药服务水平。引导专科医院、传染病医院、妇幼保健机构规范建设中医临床科室、中药房,普遍开展中医药服务,创新中医药服务模式,加强相关领域中医优势专科建设。优化妇幼中医药服务网络,提升妇女儿童中医药预防保健和疾病诊疗服务能力。
5.优化中医医疗服务模式。完善以病人为中心的服务功能,优化服务流程和方式,总结推广中医综合诊疗模式、多专业一体化诊疗模式和集预防、治疗、康复于一体的全链条服务模式。推进智慧医疗、智慧服务、智慧管理“三位一体”的智慧中医医院建设。建设中医互联网医院,发展远程医疗和互联网诊疗。持续推进“互联网+医疗健康”、“五个一”服务行动。构建覆盖诊前、诊中、诊后的线上线下一体化中医医疗服务模式,让患者享有更加便捷、高效的中医药服务。
(三)建设高素质中医药人才队伍。
1.深化中医药院校教育改革。深化医教协同,进一步推动中医药教育改革与高质量发展。建立以中医药课程为主线、先中后西的中医药类专业课程体系,优化专业设置、课程设置和教材组织,增设中医疫病课程,增加经典课程内容,开展中医药经典能力等级考试。强化中医思维培养,建立早跟师、早临床学习制度,将师承教育贯穿临床实践教学全过程。加大对省(部)局共建中医药院校改革发展的支持力度,推动建设100个左右中医药类一流本科专业建设点。加强中医临床教学能力建设,提升高校附属医院和中医医师规范化培训基地教学能力。实施卓越中医药师资培训计划。依托现有资源,支持建设一批中医药高水平高等职业学校和专业(群)。
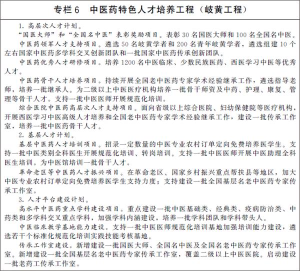
2.强化中医药特色人才队伍建设。实施中医药特色人才培养工程(岐黄工程)。打造岐黄学者品牌,持续开展岐黄学者培养、全国中医临床优秀人才研修等项目,做强领军人才、优秀人才、骨干人才梯次衔接的高层次人才队伍。建设一批高水平中医药重点学科。构建符合中医药特点的人才培养模式,发展中医药师承教育,建立高年资中医医师带徒制度,与职称评审、评优评先等挂钩,持续推进全国名老中医药专家传承工作室、全国基层名老中医药专家传承工作室建设。将综合医院、妇幼保健院等医疗机构中医药人才纳入各类中医药人才培养项目。按照“下得去、留得住、用得上”的要求,加强基层中医药人才队伍建设,根据需求合理确定中医专业农村订单定向免费培养医学生规模,在全科医生特岗计划中积极招收中医医师。推广中医药人员“县管乡用”,探索推进轮岗制与职称评审相衔接。适当放宽长期服务基层的中医医师职称晋升条件,表彰奖励评优向基层一线和艰苦地区倾斜,引导中医药人才向基层流动。
3.完善落实西医学习中医制度。开展九年制中西医结合教育试点。增加临床医学类专业中医药课程学时,将中医药课程列为本科临床医学类专业必修课和毕业实习内容,在临床类别医师资格考试中增加中医知识。落实允许攻读中医专业学位的临床医学类专业学生参加中西医结合医师资格考试和中医医师规范化培训的政策要求。在高职临床医学类专业中开设中医基础与适宜技术必修课程。临床、口腔、公共卫生类别医师接受必要的中医药继续教育,综合医院对临床医师开展中医药专业知识轮训,使其具备本科室专业领域的常规中医诊疗能力。加强中西医结合学科建设,培育一批中西医结合多学科交叉创新团队。实施西医学习中医人才专项,培养一批中西医结合人才。
(四)建设高水平中医药传承保护与科技创新体系。
1.加强中医药传承保护。实施中医药古籍文献和特色技术传承专项,编纂出版《中华医藏》,建立国家中医药古籍和传统知识数字图书馆。加强对名老中医学术经验、老药工传统技艺等的活态传承,支持中医学术流派发展。推动出台中医药传统知识保护条例,建立中医药传统知识数据库、保护名录和保护制度。
2.加强重点领域攻关。在科技创新2030—重大项目、重点研发计划等国家科技计划中加大对中医药科技创新的支持力度。深化中医原创理论、中药作用机理等重大科学问题研究。开展中医药防治重大、难治、罕见疾病和新发突发传染病等诊疗规律与临床研究。加强中医药临床疗效评价研究。加强开展基于古代经典名方、名老中医经验方、有效成分或组分等的中药新药研发。支持儿童用中成药创新研发。推动设立中医药关键技术装备项目。
3.建设高层次科技平台。依托现有资源,建设一批国家级中医药研究平台,研究布局全国重点实验室、国家临床医学研究中心、国家工程研究中心和国家技术创新中心;推进国家中医药传承创新中心、国家中医临床研究基地和中国中医药循证医学中心建设。发挥中国中医科学院“国家队”作用,实施中医药科技创新工程。
4.促进科技成果转化。建设一批中医药科技成果孵化转化基地。支持中医医院与企业、科研机构、高等院校等加强协作、共享资源。鼓励高等院校、科研院所、医疗机构建立专业化技术转移机构,在成果转化收益分配、团队组建等方面赋予科研单位和科研人员更大自主权。
(五)推动中药产业高质量发展。
1.加强中药资源保护与利用。支持珍稀濒危中药材人工繁育。公布实施中药材种子管理办法。制定中药材采收、产地加工、野生抚育及仿野生栽培技术规范和标准。完成第四次全国中药资源普查,建立全国中药资源共享数据集和实物库,并利用实物样本建立中药材质量数据库,编纂中国中药资源大典。
2.加强道地药材生产管理。制定发布全国道地药材目录,构建中药材良种繁育体系。加强道地药材良种繁育基地和生产基地建设,鼓励利用山地、林地推行中药材生态种植,优化生产区域布局和产品结构,开展道地药材产地和品质快速检测技术研发,集成创新、示范推广一批以稳定提升中药材质量为目标的绿色生产技术和种植模式,制定技术规范,形成全国道地药材生产技术服务网络,加强对道地药材的地理标志保护,培育一批道地药材知名品牌。
3.提升中药产业发展水平。健全中药材种植养殖、仓储、物流、初加工规范标准体系。鼓励中药材产业化、商品化和适度规模化发展,推进中药材规范化种植、养殖。鼓励创建以中药材为主的优势特色产业集群和以中药材为主导的农业产业强镇。制定实施全国中药饮片炮制规范,继续推进中药炮制技术传承基地建设,探索将具有独特炮制方法的中药饮片纳入中药品种保护范围。加强中药材第三方质量检测平台建设。研究推进中药材、中药饮片信息化追溯体系建设,强化多部门协同监管。加快中药制造业数字化、网络化、智能化建设,加强技术集成和工艺创新,提升中药装备制造水平,加速中药生产工艺、流程的标准化和现代化。
4.加强中药安全监管。提升药品检验机构的中药质量评价能力,建立健全中药质量全链条安全监管机制,建设中药外源性有害残留物监测体系。加强中药饮片源头监管,严厉打击生产销售假劣中药饮片、中成药等违法违规行为。建立中成药监测、预警、应急、召回、撤市、淘汰的风险管理长效机制。加强中药说明书和标签管理,提升说明书临床使用指导效果。
(六)发展中医药健康服务业。
1.促进和规范中医药养生保健服务发展。促进中医健康状态辨识与评估、咨询指导、健康干预、健康管理等服务规范开展。推广太极拳、八段锦等中医药养生保健方法和中华传统体育项目,推动形成体医结合的健康服务模式。鼓励中医医疗机构为中医养生保健机构提供技术支持,支持中医医师依照规定提供服务。
2.发展中医药老年健康服务。强化中医药与养老服务衔接,推进中医药老年健康服务向农村、社区、家庭下沉。逐步在二级以上中医医院设置老年病科,增加老年病床数量,开展老年病、慢性病防治和康复护理。推动二级以上中医医院与养老机构合作共建,鼓励有条件的中医医院开展社区和居家中医药老年健康服务。鼓励中医医师加入老年医学科工作团队和家庭医生签约团队,鼓励中医医师在养老机构提供保健咨询和调理服务。推动养老机构开展中医特色老年健康管理服务。在全国医养结合示范项目中培育一批具有中医药特色的医养结合示范机构,在医养结合机构推广中医药适宜技术。
3.拓展中医药健康旅游市场。鼓励地方结合本地区中医药资源特色,开发更多体验性强、参与度高的中医药健康旅游线路和旅游产品,吸引境内外消费者。完善中医药健康旅游相关标准体系,推动中医药健康旅游高质量发展。
4.丰富中医药健康产品供给。以保健食品、特殊医学用途配方食品、功能性化妆品、日化产品为重点,研发中医药健康产品。鼓励围绕中医养生保健、诊疗与康复,研制便于操作、适于家庭的健康检测、监测产品及自我保健、功能康复等器械。
(七)推动中医药文化繁荣发展。
1.加强中医药文化研究和传播。深入挖掘中医药精华精髓,阐释中医药文化与中华优秀传统文化的内在联系。加强中医药学与相关领域协同创新研究。实施中医药文化传播行动,推动建设体验场馆,培育传播平台,丰富中医药文化产品和服务供给。推动中医药文化贯穿国民教育始终,进一步丰富中医药文化教育。加强中医药机构文化建设。加大对传统医药类非物质文化遗产代表性项目的保护传承力度。加强中医药科普专家队伍建设,推动中医医疗机构开展健康讲座等科普活动。建设中医药健康文化知识角。开展公民中医药健康文化素养水平监测。
2.发展中医药博物馆事业。开展国家中医药博物馆基本建设,建成国家中医药数字博物馆。促进中医药博物馆体系建设,强化各级各类中医药博物馆收藏研究、社会教育、展览策划和文化服务功能,加强数字化建设,组织内容丰富的中医药专题展览。
3.做大中医药文化产业。鼓励引导社会力量通过各种方式发展中医药文化产业。实施中医药文化精品行动,引导创作一批质量高、社会影响力大的中医药文化精品和创意产品。促进中医药与动漫游戏、旅游餐饮、体育演艺等融合发展。培育一批知名品牌和企业。
(八)加快中医药开放发展。
1.助力构建人类卫生健康共同体。积极参与全球卫生健康治理,推进中医药参与新冠肺炎等重大传染病防控国际合作,分享中医药防控疫情经验。在夯实传播应用基础上,推进中医药高质量融入“一带一路”建设,实施中医药国际合作专项,推动社会力量提升中医药海外中心、中医药国际合作基地建设质量,依托现有机构建设传统医学领域的国际临床试验注册平台。指导和鼓励社会资本设立中医药“一带一路”发展基金。推进在相关国家实施青蒿素控制疟疾项目。
2.深化中医药交流合作。巩固拓展与有关国家的政府间中医药合作,加强相关政策法规、人员资质、产品注册、市场准入、质量监管等方面的交流。鼓励和支持有关中医药机构和团体以多种形式开展产学研用国际交流与合作。促进中医药文化海外传播与技术国际推广相结合。鼓励和支持社会力量采用市场化方式,与有合作潜力和意愿的国家共同建设一批友好中医医院、中医药产业园。加强与港澳台地区的中医药交流合作,建设粤港澳大湾区中医药高地,打造高水平中医医院、中医优势专科、人才培养基地和科技创新平台。
3.扩大中医药国际贸易。大力发展中医药服务贸易,高质量建设国家中医药服务出口基地。推动中医药海外本土化发展,促进产业协作和国际贸易。鼓励发展“互联网+中医药贸易”。逐步完善中医药“走出去”相关措施,开展中医药海外市场政策研究,助力中医药企业“走出去”。推动中药类产品海外注册和应用。
(九)深化中医药领域改革。
1.建立符合中医药特点的评价体系。建立完善科学合理的中医医疗机构、特色人才、临床疗效、科研成果等评价体系。健全公立中医医院绩效考核机制,常态化开展三级和二级公立中医医院绩效考核工作。完善各类中医临床教学基地标准和准入制度。建立完善符合中医药特点的人才评价体系,强化中医思维与临床能力考核,将会看病、看好病作为中医医师的主要评价内容。研究建立中医药人才表彰奖励制度。研究优化中医临床疗效评价体系,探索制定符合中医药规律的评价指标。通过同行评议、引进第三方评估等方式,完善有利于中医药创新的科研评价机制。
2.健全现代医院管理制度。建立体现中医医院特点的现代医院管理制度,落实党委领导下的院长负责制,推动公立中医医院发展方式从规模扩张转向提质增效和中医内涵式特色发展,运行模式从粗放管理转向精细化管理,资源配置从注重物质要素转向更加注重人才技术要素。推进公立中医医院人事管理制度和薪酬分配制度改革,落实“两个允许”要求。落实公立中医医院总会计师制度。建立完善中医医疗质量管理与控制体系,推进中医病案质量控制中心和中药药事管理质控中心建设。完善中医医院院感防控体系。构建和谐医患关系,改善中医医务人员工作环境和条件,在全社会营造尊重中医的良好氛围。
3.完善中医药价格和医保政策。建立以临床价值和技术劳务价值为主要依据、体现中医药特点的中医医疗服务卫生技术评估体系,优化中医医疗服务价格政策。在医疗服务价格动态调整中重点考虑中医医疗服务项目。医疗机构炮制使用的中药饮片、中药制剂实行自主定价,符合条件的按程序纳入基本医疗保险支付范围。改善市场竞争环境,引导形成以质量为导向的中药饮片市场价格机制。将符合条件的中医医疗服务项目和中药按程序纳入基本医疗保险支付范围。探索符合中医药特点的医保支付方式,遴选和发布中医优势病种,鼓励实行中西医同病同效同价。一般中医诊疗项目可继续按项目付费。继续深化中医药参与按床日付费、按人头付费等研究。支持保险公司、中医药机构合作开展健康管理服务,鼓励商业保险机构开发中医治未病等保险产品。
4.改革完善中药注册管理。优化中药临床证据体系,建立中医药理论、人用经验和临床试验“三结合”的中药注册审评证据体系,积极探索建立中药真实世界研究证据体系。探索中药饮片备案、审批管理,优化医疗机构中药制剂注册管理。推进古代经典名方目录制定发布,加快收载方剂的关键信息考证。
5.推进中医药领域综合改革。建设10个左右国家中医药综合改革示范区,鼓励在服务模式、产业发展、质量监管等方面先行先试,打造中医药事业和产业高质量发展高地。开展全国基层中医药工作示范市(县)创建工作。开展医疗、医保、医药联动促进中医药传承创新发展试点,发扬基层首创精神,完善更好发挥中医药特色优势的医改政策。
(十)强化中医药发展支撑保障。
1.提升中医药信息化水平。依托现有资源持续推进国家和省级中医药数据中心建设。优化升级中医馆健康信息平台,扩大联通范围。落实医院信息化建设标准与规范要求,推进中医医院及中医馆健康信息平台规范接入全民健康信息平台。加强关键信息基础设施、数据应用服务的安全防护,增强自主可控技术应用。开展电子病历系统应用水平分级评价和医院信息互联互通标准化成熟度测评。鼓励中医辨证论治智能辅助诊疗系统等具有中医药特色的信息系统研发应用。
2.建立国家中医药综合统计制度。逐步完善统计直报体系,建立与卫生健康统计信息共享机制。加强综合统计人才队伍建设,构建统一规范的国家中医药数据标准和资源目录体系,建设国家、省级中医药综合统计信息平台,建立统计数据定期发布机制,稳步推动数据资源共享开放。
3.加强中医药法治建设。深入推进中医药法贯彻实施,完善中医药法相关配套制度。推动制修订相关法律法规和规章,加强对地方性法规建设的指导。进一步推进全国人大常委会中医药法执法检查报告及审议意见落实工作。建立不良执业记录制度,将提供中医药健康服务的机构及其人员诚信经营和执业情况依法依规纳入全国信用信息共享平台。强化中医药监督执法工作,健全长效机制,落实执法责任,加强人员培训,完善监督执法规范,全面提高中医药监督能力和水平。
4.深化中医药军民融合发展。加强军地双方在中医药学科建设、科技创新、人才培养等方面的合作,完善工作机制和政策措施,畅通信息交流渠道,加快军事中医药学科全面建设与发展,提高军队中医药整体保障水平。
四、强化组织实施
加强组织领导。强化国务院中医药工作部际联席会议办公室统筹职能,加强工作协调,及时研究和推动解决中医药发展重要问题。各省(自治区、直辖市)要完善中医药工作跨部门协调机制,支持和促进中医药发展,推动将中医药相关工作纳入政府绩效考核。建立健全省、市、县级中医药管理体系,合理配置人员力量。
强化投入保障。各级政府通过现有资金渠道积极支持中医药发展,落实对公立中医医院的办医主体责任。支持通过地方政府专项债券等渠道,推进符合条件的公立中医医院建设项目。引导社会投入,打造中医药健康服务高地和学科、产业集聚区。鼓励金融机构依法依规为符合条件的中医药领域项目提供金融支持,进一步完善中医药发展多元化投入机制。
健全实施机制。加强国家和省(自治区、直辖市)两级规划衔接。强化规划编制实施的制度保障,建立监测评估机制,监测重点任务、重大项目、重大改革举措的执行情况,进行中期、末期评估,及时发现并解决重要问题,确保本规划顺利实施。
注重宣传引导。做好政策解读和培训,加强正面宣传和科学引导,大力宣传中医药传承创新发展成效,及时回应群众关切,营造良好社会氛围。及时总结提炼地方好的做法和经验,加强典型报道,发挥示范引领作用。充分发挥各方面积极作用,形成全社会共同关心和支持中医药发展的良好格局。
转载请标注:信息网——国务院印发《“十四五”中医药发展规划》
- 上一篇:知名地产巨头,郑重声明!
- 下一篇:没有了
- 搜索
-
- 2025-09-01国务院印发《“十四五”
- 2025-09-01知名地产巨头,郑重声明
- 2025-09-01多家房企在美申请“破产
- 2025-09-01一位陌生爷爷来访 让叛逆
- 2025-09-01突发!安徽省ETC取消微信
- 2025-09-01深圳二手房参考价将上调
- 2025-09-01重磅!中办、国办发文:
- 2025-09-01240亿,新加坡GP来上海了
- 2025-09-0110月9日证券之星早间消息
- 2025-09-01进击「新零售」:中信银
- 2025-07-30“保健食品科普深度行”
- 2025-08-31工信部严厉查处“3·15”晚
- 2025-08-31深圳楼市打新更难了!有
- 2021-03-225月工业企业效益数据点评
- 2025-08-31雷军约饭李斌、李想、何
- 2025-08-31辛巴给了快手私域流量“
- 2025-08-31最新调查!中国人最爱投
- 2025-08-31证监会:支持符合条件内
- 2025-08-31交易额达875亿!数字人民
- 2025-08-31NFT平台为何密集被封
- 2025-09-01国务院印发《“十四五”
- 2025-09-01知名地产巨头,郑重声明
- 2025-09-01多家房企在美申请“破产
- 2025-09-01一位陌生爷爷来访 让叛逆
- 2025-09-01突发!安徽省ETC取消微信
- 2025-09-01深圳二手房参考价将上调
- 2025-09-01重磅!中办、国办发文:
- 2025-09-01240亿,新加坡GP来上海了
- 2025-09-0110月9日证券之星早间消息
- 2025-09-01进击「新零售」:中信银
- 网站分类
-
- 标签列表